Instance Verification Kit (IVK)
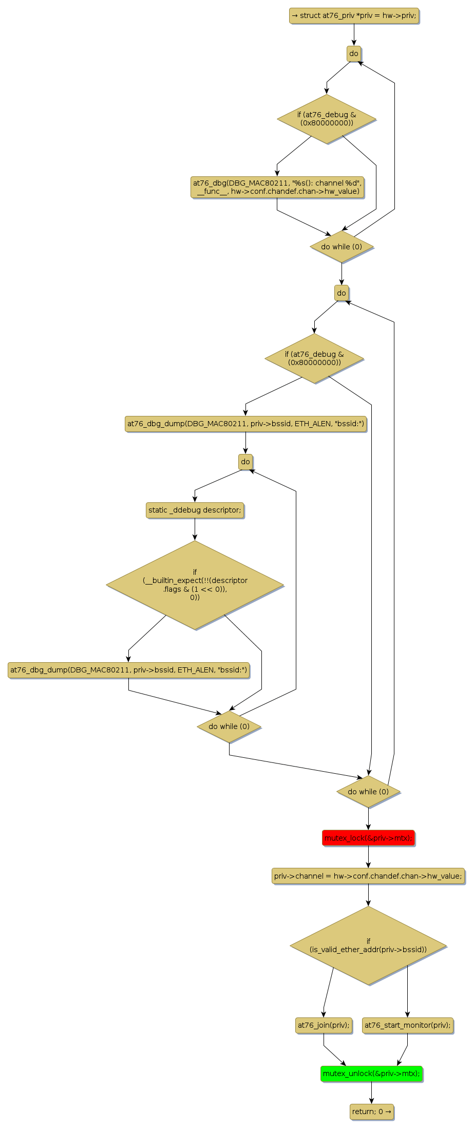
mutex lock @ [56991+23+/linux-3.19-rc1/drivers/net/wireless/at76c50x-usb.c]
Instance Signature: mtx
|
The Matching Pair Graph:
|
|
Function Name
|
Control Flow Graph (CFG)
|
Events Flow Graph (EFG)
|
Source Correspondence
|
|
at76_config
|
|
|
[56746+11+/linux-3.19-rc1/drivers/net/wireless/at76c50x-usb.c]
|